Baidu
map
Home - taptap下载ios游戏 - taptap下载ios游戏

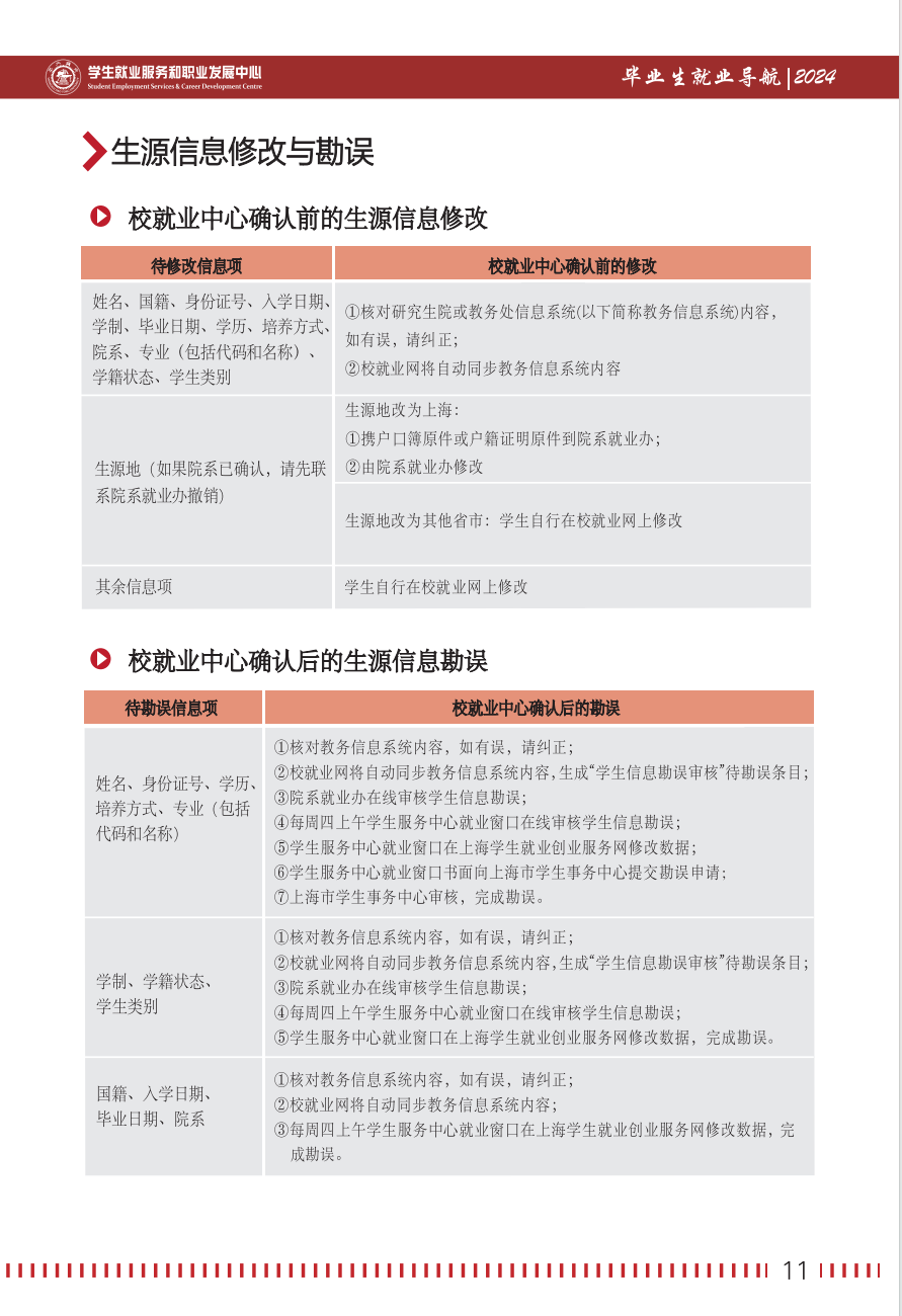
【办事流程】生源信息核对

发布时间:2024-08-11 阅读次数:162 分享:

顶部 首页
Baidu
map